

Project Management Information System
- a tool to help Project team to manage their Projects;
- in accordance to latest version of PMBOK guideline;
- a copyrighted brand of Cudo Communication and registered under HAKI.
License Scalability


ENTERPRISE (on-premises)
Licenses needed for companies that handle large-scale and complete projects, where there are many stakeholders and many types of projects in them. There are 9 modules available for this license.

ADVANCE (on-premises)
Medium-scale projects that only have a number of projects with 4 stakeholders are well suited to this Advance License.

Project-based (cloud app)
Provided to companies that manage a maximum of 3 project allowances with 25 user licenses. Cloud subscription greatly facilitates mid and small companies to enjoy the features of PMIS excellence.

User-based (cloud app)
Independent entrepreneurs who work independently in carrying out their projects and businesses are very compatible with this license. A maximum of 5 projects with only 1 user license.
End User's Industries
Construction
Suitable for Tower, Building, Apartment, Housing, Road and other Civil work project type.
Software Development
Project of Software Development can utilize this PMIS application.
Agriculture
Agriculture stage from Planting, Caring, Harvesting until Storage are managed by PMIS.
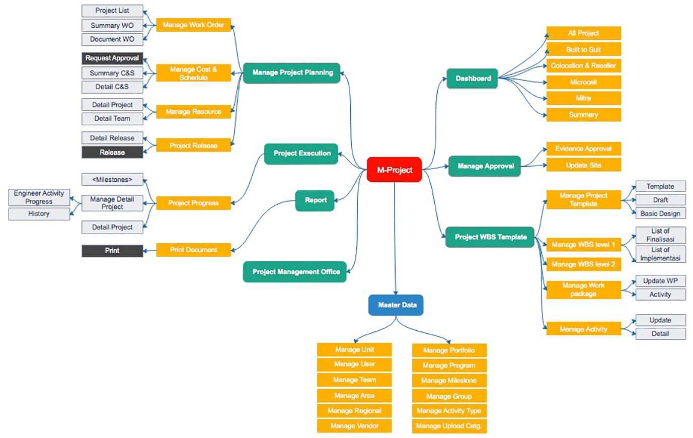
How PMIS Works

Project is managed from the smallest part to ensure detail progress management.
The smallest part of project is Work Activity.
The smallest part of project is Work Activity.
e.g. Work Package Site Build has ‘Work Activities’:
- Detail design finished;
- Site Kick Off meeting completed;
- Construction Started;
- Foundation Started;
- Foundation Completed;
- Tower Finished;
- Site Clean and Preparation Finished.





